SportiPHY
Sporty-PHY is a cutting-edge platform designed to address the pressing challenge of connecting sports enthusiasts within close proximity and facilitating team formation for recreational activities.
Created on 10th December 2023
•
SportiPHY
Sporty-PHY is a cutting-edge platform designed to address the pressing challenge of connecting sports enthusiasts within close proximity and facilitating team formation for recreational activities.
The problem SportiPHY solves
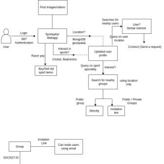
Sporty-PHY is a cutting-edge platform designed to address the pressing challenge of connecting sports enthusiasts within close proximity and facilitating team formation for recreational activities. Through our user-friendly interface, individuals can easily find like-minded players in their vicinity, establish connections, and form teams. The platform fosters collaboration by providing room and group functionalities, enabling team members to strategize, communicate, and organize matches.
To ensure accessibility, Sporty-PHY facilitates the discovery of available sports facilities by connecting teams with individuals who can provide spaces such as badminton courts or volleyball grounds for a nominal fee. Celebratory moments and milestones can be shared through our integrated social media feature, enhancing the sense of community.
With privacy in mind, Sporty-PHY allows users to create private rooms and groups, ensuring exclusivity for selected members through invitation-only access or unique room codes. Additionally, our platform offers a convenient marketplace for users to buy and sell sporting equipment, with Sporty-PHY facilitating secure transactions and charging a nominal 10% fee on the sale amount.
Sporty-PHY is poised to transform the landscape of recreational sports, providing a professional and seamless experience for sports enthusiasts to connect, compete, and celebrate their shared passion while prioritizing their mental and physical well-being.
Challenges I ran into
Sporty-PHY is a cutting-edge platform designed to address the pressing challenge of connecting sports enthusiasts within close proximity and facilitating team formation for recreational activities. Through our user-friendly interface, individuals can easily find like-minded players in their vicinity, establish connections, and form teams. The platform fosters collaboration by providing room and group functionalities, enabling team members to strategize, communicate, and organize matches.
To ensure accessibility, Sporty-PHY facilitates the discovery of available sports facilities by connecting teams with individuals who can provide spaces such as badminton courts or volleyball grounds for a nominal fee. Celebratory moments and milestones can be shared through our integrated social media feature, enhancing the sense of community.
With privacy in mind, Sporty-PHY allows users to create private rooms and groups, ensuring exclusivity for selected members through invitation-only access or unique room codes. Additionally, our platform offers a convenient marketplace for users to buy and sell sporting equipment, with Sporty-PHY facilitating secure transactions and charging a nominal 10% fee on the sale amount.
Sporty-PHY is poised to transform the landscape of recreational sports, providing a professional and seamless experience for sports enthusiasts to connect, compete, and celebrate their shared passion while prioritizing their mental and physical well-being.o
Tracks Applied (1)
XDC Foundation Track
XDC Foundation
Technologies used
Cheer Project
Cheering for a project means supporting a project you like with as little as 0.0025 ETH. Right now, you can Cheer using ETH on Arbitrum, Optimism and Base.

